Developer Guide
- Acknowledgements
- Setting up, getting started
- Design
- Implementation
- Documentation, logging, testing, configuration, dev-ops
- Appendix: Requirements
- Appendix: Instructions for manual testing
Acknowledgements
- {list here sources of all reused/adapted ideas, code, documentation, and third-party libraries – include links to the original source as well}
Setting up, getting started
Refer to the guide Setting up and getting started.
Design
.puml files used to create diagrams are in this document docs/diagrams folder. Refer to the PlantUML Tutorial at se-edu/guides to learn how to create and edit diagrams.
Architecture

The Architecture Diagram given above explains the high-level design of the App.
Given below is a quick overview of main components and how they interact with each other.
Main components of the architecture
Main (consisting of classes Main and MainApp) is in charge of the app launch and shut down.
- At app launch, it initializes the other components in the correct sequence, and connects them up with each other.
- At shut down, it shuts down the other components and invokes cleanup methods where necessary.
The bulk of the app’s work is done by the following four components:
-
UI: The UI of the App. -
Logic: The command executor. -
Model: Holds the data of the App in memory. -
Storage: Reads data from, and writes data to, the hard disk.
Commons represents a collection of classes used by multiple other components.
How the architecture components interact with each other
The Sequence Diagram below shows how the components interact with each other for the scenario where the user issues the command delete 1.

Each of the four main components (also shown in the diagram above),
- defines its API in an
interfacewith the same name as the Component. - implements its functionality using a concrete
{Component Name}Managerclass (which follows the corresponding APIinterfacementioned in the previous point.
For example, the Logic component defines its API in the Logic.java interface and implements its functionality using the LogicManager.java class which follows the Logic interface. Other components interact with a given component through its interface rather than the concrete class (reason: to prevent outside component’s being coupled to the implementation of a component), as illustrated in the (partial) class diagram below.

The sections below give more details of each component.
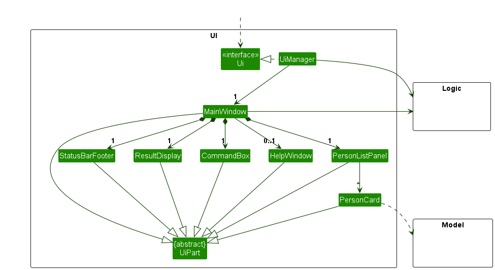
UI component
The API of this component is specified in Ui.java

The UI consists of a MainWindow that is made up of parts e.g.CommandBox, ResultDisplay, PersonListPanel, StatusBarFooter etc. All these, including the MainWindow, inherit from the abstract UiPart class which captures the commonalities between classes that represent parts of the visible GUI.
The UI component uses the JavaFx UI framework. The layout of these UI parts are defined in matching .fxml files that are in the src/main/resources/view folder. For example, the layout of the MainWindow is specified in MainWindow.fxml
The UI component,
- executes user commands using the
Logiccomponent. - listens for changes to
Modeldata so that the UI can be updated with the modified data. - keeps a reference to the
Logiccomponent, because theUIrelies on theLogicto execute commands. - depends on some classes in the
Modelcomponent, as it displaysPersonobject residing in theModel.
Logic component
API : Logic.java
Here’s a (partial) class diagram of the Logic component:

The sequence diagram below illustrates the interactions within the Logic component, taking execute("delete 1") API call as an example.

DeleteCommandParser should end at the destroy marker (X) but due to a limitation of PlantUML, the lifeline continues till the end of diagram.
How the Logic component works:
- When
Logicis called upon to execute a command, it is passed to anAddressBookParserobject which in turn creates a parser that matches the command (e.g.,DeleteCommandParser) and uses it to parse the command. - This results in a
Commandobject (more precisely, an object of one of its subclasses e.g.,DeleteCommand) which is executed by theLogicManager. - The command can communicate with the
Modelwhen it is executed (e.g. to delete a person).
Note that although this is shown as a single step in the diagram above (for simplicity), in the code it can take several interactions (between the command object and theModel) to achieve. - The result of the command execution is encapsulated as a
CommandResultobject which is returned back fromLogic.
Here are the other classes in Logic (omitted from the class diagram above) that are used for parsing a user command:

How the parsing works:
- When called upon to parse a user command, the
AddressBookParserclass creates anXYZCommandParser(XYZis a placeholder for the specific command name e.g.,AddCommandParser) which uses the other classes shown above to parse the user command and create aXYZCommandobject (e.g.,AddCommand) which theAddressBookParserreturns back as aCommandobject. - All
XYZCommandParserclasses (e.g.,AddCommandParser,DeleteCommandParser, …) inherit from theParserinterface so that they can be treated similarly where possible e.g, during testing.
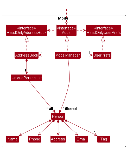
Model component
API : Model.java

The Model component,
- stores the address book data i.e., all
Personobjects (which are contained in aUniquePersonListobject). - stores the currently ‘selected’
Personobjects (e.g., results of a search query) as a separate filtered list which is exposed to outsiders as an unmodifiableObservableList<Person>that can be ‘observed’ e.g. the UI can be bound to this list so that the UI automatically updates when the data in the list change. - stores a
UserPrefobject that represents the user’s preferences. This is exposed to the outside as aReadOnlyUserPrefobjects. - does not depend on any of the other three components (as the
Modelrepresents data entities of the domain, they should make sense on their own without depending on other components)
Tag list in the AddressBook, which Person references. This allows AddressBook to only require one Tag object per unique tag, instead of each Person needing their own Tag objects.
Storage component
API : Storage.java

The Storage component,
- can save both address book data and user preference data in JSON format, and read them back into corresponding objects.
- inherits from both
AddressBookStorageandUserPrefStorage, which means it can be treated as either one (if only the functionality of only one is needed). - depends on some classes in the
Modelcomponent (because theStoragecomponent’s job is to save/retrieve objects that belong to theModel)
Common classes
Classes used by multiple components are in the seedu.address.commons package.
Implementation
This section describes some noteworthy details on how certain features are implemented.
[Proposed] Undo/redo feature
Proposed Implementation
The proposed undo/redo mechanism is facilitated by VersionedAddressBook. It extends AddressBook with an undo/redo history, stored internally as an addressBookStateList and currentStatePointer. Additionally, it implements the following operations:
-
VersionedAddressBook#commit()— Saves the current address book state in its history. -
VersionedAddressBook#undo()— Restores the previous address book state from its history. -
VersionedAddressBook#redo()— Restores a previously undone address book state from its history.
These operations are exposed in the Model interface as Model#commitAddressBook(), Model#undoAddressBook() and Model#redoAddressBook() respectively.
Given below is an example usage scenario and how the undo/redo mechanism behaves at each step.
Step 1. The user launches the application for the first time. The VersionedAddressBook will be initialized with the initial address book state, and the currentStatePointer pointing to that single address book state.

Step 2. The user executes delete 5 command to delete the 5th person in the address book. The delete command calls Model#commitAddressBook(), causing the modified state of the address book after the delete 5 command executes to be saved in the addressBookStateList, and the currentStatePointer is shifted to the newly inserted address book state.

Step 3. The user executes add n/David … to add a new person. The add command also calls Model#commitAddressBook(), causing another modified address book state to be saved into the addressBookStateList.

Model#commitAddressBook(), so the address book state will not be saved into the addressBookStateList.
Step 4. The user now decides that adding the person was a mistake, and decides to undo that action by executing the undo command. The undo command will call Model#undoAddressBook(), which will shift the currentStatePointer once to the left, pointing it to the previous address book state, and restores the address book to that state.

currentStatePointer is at index 0, pointing to the initial AddressBook state, then there are no previous AddressBook states to restore. The undo command uses Model#canUndoAddressBook() to check if this is the case. If so, it will return an error to the user rather
than attempting to perform the undo.
The following sequence diagram shows how an undo operation goes through the Logic component:

UndoCommand should end at the destroy marker (X) but due to a limitation of PlantUML, the lifeline reaches the end of diagram.
Similarly, how an undo operation goes through the Model component is shown below:

The redo command does the opposite — it calls Model#redoAddressBook(), which shifts the currentStatePointer once to the right, pointing to the previously undone state, and restores the address book to that state.
currentStatePointer is at index addressBookStateList.size() - 1, pointing to the latest address book state, then there are no undone AddressBook states to restore. The redo command uses Model#canRedoAddressBook() to check if this is the case. If so, it will return an error to the user rather than attempting to perform the redo.
Step 5. The user then decides to execute the command list. Commands that do not modify the address book, such as list, will usually not call Model#commitAddressBook(), Model#undoAddressBook() or Model#redoAddressBook(). Thus, the addressBookStateList remains unchanged.

Step 6. The user executes clear, which calls Model#commitAddressBook(). Since the currentStatePointer is not pointing at the end of the addressBookStateList, all address book states after the currentStatePointer will be purged. Reason: It no longer makes sense to redo the add n/David … command. This is the behavior that most modern desktop applications follow.

The following activity diagram summarizes what happens when a user executes a new command:

Design considerations:
Aspect: How undo & redo executes:
-
Alternative 1 (current choice): Saves the entire address book.
- Pros: Easy to implement.
- Cons: May have performance issues in terms of memory usage.
-
Alternative 2: Individual command knows how to undo/redo by
itself.
- Pros: Will use less memory (e.g. for
delete, just save the person being deleted). - Cons: We must ensure that the implementation of each individual command are correct.
- Pros: Will use less memory (e.g. for
{more aspects and alternatives to be added}
Import and Export feature
Overview
The import/export feature allows users to save all contacts to a JSON file (export) and load contacts from a JSON file into the current address book (import). This enables data transfer between machines and simple backup/restore workflows.
Design
Both ExportCommand and ImportCommand need access to the Storage component to read/write JSON files, but the standard Command#execute(Model) signature only provides a Model. To solve this without breaking the existing architecture, we introduce a StorageCommand abstract class:
-
StorageCommandextendsCommandand declares an abstractexecute(Model, Storage)method. - It overrides
execute(Model)to throw aCommandException, preventing accidental invocation through the wrong dispatch path. - It provides a
shouldAutoSaveAddressBook()hook (defaulttrue) thatLogicManagerchecks after execution.ExportCommandoverrides this to returnfalsebecause exporting does not mutate the model and should not trigger a redundant save of the main data file.
LogicManager#execute(String) is updated to detect StorageCommand instances and call the two-argument execute(Model, Storage) instead of the standard execute(Model).
Import flow
-
AddressBookParserrecognises theimportkeyword and delegates toImportCommandParser. -
ImportCommandParserextracts thefp/prefix and creates anImportCommandwith the parsedPath. -
LogicManagerdetectsImportCommandis aStorageCommandand callsexecute(model, storage). -
ImportCommand.executeproceeds in three steps (following the Single Level of Abstraction Principle):-
validateFileIsReadable()— checks the file exists, is a regular file, and is readable. -
loadAddressBook(storage)— delegates tostorage.readAddressBook(path)to deserialize the JSON. -
mergeIntoModel(model, imported)— iterates over imported persons, adding those that do not already exist (checked viamodel.hasPerson()) and counting skipped duplicates.
-
-
LogicManagerauto-saves the updated address book to the default path.
Export flow
-
AddressBookParserrecognises theexportkeyword and delegates toExportCommandParser. -
ExportCommandParserextracts thefp/prefix and creates anExportCommandwith the parsedPath. -
LogicManagerdetectsExportCommandis aStorageCommandand callsexecute(model, storage). -
ExportCommand.executecallsstorage.saveAddressBook(model.getAddressBook(), targetFilePath). - Because
shouldAutoSaveAddressBook()returnsfalse,LogicManagerskips the default auto-save.[Proposed] Data archiving
{Explain here how the data archiving feature will be implemented}
Pin feature
Implementation
The pin feature allows users to pin up to 3 contacts to the top of the displayed list. It is implemented as a toggle command — running pin INDEX on an unpinned contact pins it, and running it again unpins it.
Model changes:
Person has a boolean pinned field (default false) with an isPinned() getter. This field follows the same pattern as profilePicturePath — it is excluded from equals()/hashCode()/toString() because pin status is UI metadata, not part of a person’s identity. This design avoids breaking existing tests.
JsonAdaptedPerson serializes the pinned field with a backward-compatible default of false for older data files.
ModelManager wraps its FilteredList<Person> with a SortedList<Person> using a comparator that places pinned contacts first. The getFilteredPersonList() method returns the sorted view.
Command flow:
-
AddressBookParserrecognisespinand delegates toPinCommandParser. -
PinCommandParserextracts the index (same pattern asDeleteCommandParser). -
PinCommand#execute()toggles the pin status:- If unpinned → checks the 3-pin limit → creates a new
Personwithpinned = true→ callsmodel.setPerson(). - If already pinned → creates a new
Personwithpinned = false→ callsmodel.setPerson().
- If unpinned → checks the 3-pin limit → creates a new
- The
SortedListinModelManagerautomatically re-sorts the list.
UI changes:
PersonListCard.fxml has a 📌 Label (fx:id pinIcon) at the top-left of the avatar. PersonCard.java sets its visibility based on person.isPinned().
Design considerations
Aspect: Separate pinned list vs boolean field on Person
-
Alternative 1 (current choice): Boolean
pinnedfield onPerson.- Pros: Persists automatically through existing JSON serialization. No sync issues. Minimal code.
- Cons: Slightly increases the
Personclass.
-
Alternative 2: Separate list of pinned person IDs.
- Pros: Keeps
Personunchanged. - Cons: Needs a new data structure, sync logic, and storage changes. More code, more bugs.
- Pros: Keeps
Aspect: Toggle vs separate pin/unpin commands
-
Alternative 1 (current choice): Single
pincommand that toggles.- Pros: Fewer classes (1 command + 1 parser instead of 2+2). Simpler UX.
- Cons: Less explicit — user must know the current state.
-
Alternative 2: Separate
pinandunpincommands.- Pros: More explicit.
- Cons: More code for no real benefit.
Sort feature
Implementation
The sort feature allows users to sort the contact list by first name or last name, in ascending or descending order. It works alongside the pin feature — pinned contacts always remain at the top.
SortCommand accepts a SortField (FIRSTNAME or LASTNAME) and an isAscending boolean. On execution, it builds a composite comparator:
-
Primary: Pinned contacts first (
!isPinned()— false sorts before true). - Secondary: The user-specified field sort.
For name extraction from Name.fullName:
-
FIRSTNAME= first word (split("\\s+")[0]) -
LASTNAME= last word (split("\\s+")[last])
The comparator is applied via model.updateSortComparator(comparator), which calls SortedList#setComparator() in ModelManager. This uses the existing SortedList infrastructure introduced by the pin feature — no new data structures needed.
SortCommandParser parses the two-argument format (sort CONDITION ORDER) case-insensitively.
Design considerations
Aspect: Sort mechanism
-
Alternative 1 (current choice): Update the
SortedListcomparator dynamically.- Pros: Reuses the existing
SortedListfrom the pin feature. No new data structures. The sort is a view-level operation — the underlying data order is unchanged. - Cons: Sort is non-persistent (resets on restart). This is acceptable because sort is a display preference, not data.
- Pros: Reuses the existing
-
Alternative 2: Physically reorder the
UniquePersonList.- Pros: Sort persists.
- Cons: Destructive — changes the data model. Harder to undo.
Password protection feature
Implementation
Password protection is implemented across four layers: Model/UserPrefs (storage), Logic (persistence), Logic commands (set/remove), and MainApp (startup enforcement).
Password storage
The password hash is stored as a new passwordHash field in UserPrefs, which is already serialized to preferences.json by Jackson. No separate file is needed.
ReadOnlyUserPrefs exposes getPasswordHash() read-only. Model and ModelManager expose getPasswordHash() / setPasswordHash(String) so commands can update it.
Hashing
SecurityUtil (in commons.util) provides two static methods:
-
hashPassword(String) → String— SHA-256 hash of the password, returned as a 64-character lowercase hex string. -
verifyPassword(String, String) → boolean— hashes the candidate and compares to the stored hash.
The plaintext password is never stored anywhere.
Commands
| Command | Class | Behaviour |
|---|---|---|
setpassword pw/PASSWORD |
SetPasswordCommand |
Hashes the password via SecurityUtil and calls model.setPasswordHash(hash)
|
removepassword |
RemovePasswordCommand |
Calls model.setPasswordHash(null); returns a distinct message if no password was set |
SetPasswordCommandParser extracts the pw/ prefix, trims whitespace, and rejects empty values.
Outcome matrix:
| User action | Result |
|---|---|
| Correct password | App opens normally |
| Cancel dialog |
Platform.exit() — app closes, no data wiped |
| 3 wrong entries |
eraseAllData() — contacts cleared, hash set to null, both files saved |
Follow-up reminder feature
Overview
The follow-up reminder feature lets users attach a short note to a contact indicating what they need to do next. Every time the app opens, any contacts that have a non-empty follow-up note are listed in the result display automatically, so the user sees their outstanding reminders before typing any command.
Two commands are provided:
| Command | Syntax | Effect |
|---|---|---|
followup |
followup INDEX f/NOTE |
Sets (or replaces) the follow-up note on the contact at INDEX
|
clearfollowup |
clearfollowup INDEX |
Removes the follow-up note from the contact at INDEX
|
Implementation
Model layer
A FollowUp value class is added to seedu.address.model.person, following the same pattern as Address and Email:
-
FollowUp#value— the note text (empty string represents “no reminder”). -
FollowUp.EMPTY— shared sentinel for the no-reminder state, avoiding repeatednew FollowUp("")calls. -
FollowUp#isValidFollowUp(String)— accepts either empty (no reminder) or any string not starting with whitespace. -
Persongains afollowUpfield in all three constructors (existing two-arg and five-arg constructors delegate to the new full constructor, defaulting toFollowUp.EMPTY). -
Person#equals,hashCode, andtoStringare updated to include thefollowUpfield.
Storage layer
JsonAdaptedPerson adds a followUp JSON property.
In JsonAdaptedPerson(Person source) it is written from source.getFollowUp().value.
In toModelType(), a null or missing followUp field defaults to FollowUp.EMPTY (backward-compatible with existing data files that predate this feature).
Logic layer — commands and parsers
FollowUpCommandParser tokenizes the input using ArgumentTokenizer with PREFIX_FOLLOW_UP (f/), validates that both the preamble (index) and the f/ value are present, then constructs a FollowUpCommand.
FollowUpCommand#execute looks up the person by index, rebuilds a Person with the new FollowUp, and calls model.setPerson(original, edited). The address book is auto-saved by LogicManager as usual.
ClearFollowUpCommandParser and ClearFollowUpCommand mirror the DeleteCommandParser / DeleteCommand pattern. ClearFollowUpCommand#execute rejects a clear attempt when the contact already has no follow-up, to give meaningful feedback to the user.
Both command words are registered in AddressBookParser alongside the existing commands.
UI layer — startup reminder
At the end of MainWindow#fillInnerParts(), a Platform.runLater call is scheduled to invoke showFollowUpReminders() after the JavaFX scene has finished rendering. This method:
- Calls
logic.getPersonsWithFollowUp(), which queries the full address book (not the filtered list) to ensure no reminders are missed when a filter is active. - If the list is non-empty, formats it as
"Follow-up reminders:\n - <name>: <note>\n - ..."and passes it toresultDisplay.setFeedbackToUser(...). - If the list is empty, does nothing (leaves the result display blank).
Because this runs after ui.start(primaryStage) in MainApp, which is itself called only after a successful password unlock, reminders are never shown before authentication.
Find feature
Implementation
The find feature allows users to filter the contact list by one or more fields using compulsory (-c) and optional (-o) flags.
The class diagram below shows the key classes involved:

How it works:
-
AddressBookParserrecognises thefindkeyword and delegates toFindCommandParser. -
FindCommandParserusessplitByFindFlagsto split the input into segments, each tagged with aFindFlag(COMPULSORYorOPTIONAL; default isOPTIONAL). - Each segment is tokenised by
ArgumentTokenizerusingCliSyntaxprefixes (n/,a/,p/,m/,e/,t/,po/,g/,h/), and keywords are collected into compulsory and optional lists per field. - A
PersonMatchesKeywordsPredicateis constructed from all keyword lists and passed toFindCommand. -
FindCommand#executecallsmodel.updateFilteredPersonList(predicate)to apply the filter.
Matching logic (in PersonMatchesKeywordsPredicate):
- A contact passes if all compulsory-field conditions are satisfied and at least one optional-field condition is satisfied.
- If no optional keywords are provided, the optional check is skipped (treated as passed).
Upload image feature
Implementation
The upload image feature allows users to set or replace a profile picture for any contact via the pic INDEX command or by clicking the 📷 button on a contact card.
The class diagram below shows the key classes involved:

How it works:
-
AddressBookParserrecognises thepickeyword and delegates toPicCommandParser. -
PicCommandParserusesParserUtil.parseIndexto extract the target index and creates aPicCommand. -
PicCommand#executevalidates the index against the displayed list and returns aCommandResultwithshowPicPicker = trueand the zero-based index. -
MainWindowdetectscommandResult.isShowPicPicker()and callshandlePicUpload(index), which:- Opens a
FileChooserfiltered to image formats (PNG, JPG, JPEG, GIF, BMP). - On file selection, calls
logic.setPicture(index, file.getAbsolutePath()).
- Opens a
-
LogicManager#setPicturecreates a newPersonwith the updatedprofilePicturePathand persists the change to storage immediately.
UI behaviour:
- If no picture is set, a 📷 button is shown on the contact card; clicking it also triggers the file picker.
- If a picture is already set, the image is displayed (120×120 px); clicking the image replaces it.
- The picture path is stored in the JSON data file and loaded on every subsequent launch.
Documentation, logging, testing, configuration, dev-ops
Appendix: Requirements
Product scope
Target user profile:
- NUS students who need to manage contacts of classmates, TAs, professors, and project teammates
- has a need to manage a significant number of contacts across multiple modules and groups
- prefers desktop apps over other types
- can type fast
- prefers typing to mouse interactions
- is reasonably comfortable using CLI apps
Value proposition: Helps NUS students manage academic contacts faster than a typical mouse/GUI driven app, with convenient grouping by modules, visibility into contacts’ available hours, and quick lookup of classmates, TAs, and project teammates
User stories
Priorities: High (must have) - * * *, Medium (nice to have) - * *, Low (unlikely to have) - *
| Priority | As a … | I want to … | So that I can… |
|---|---|---|---|
* * * |
student | add a contact with details (name, email, position, major, available hours, group) | contact them at the right time and via the correct platform |
* * * |
student | add a contact to a class or group | click on groups/modules to see members and view people in specific groups |
* * * |
student | browse through my contact list | look up my friends’ contacts |
* * * |
student | delete a contact | remove people who are no longer relevant to my studies |
* * * |
new user | see usage instructions | refer to instructions when I forget how to use the App |
* * |
student | search for contacts by name, title, or group | find the contact I need easily |
* * |
student | edit existing contact details | keep information up to date as contacts change roles or classes |
* * |
student | assign custom tags to contacts | categorize them beyond just “Class” or “Group” |
* * |
student | pin a contact to the top | quickly find frequently used contacts |
* * |
student | import and export the contact file | migrate data easily when changing computers |
* * |
student | set a status for a contact (e.g., Prof, Peer, TA) | know the appropriate level of formality when reaching out |
* * |
student | view a “Recently Added” list | quickly access people I met at a recent event or study session |
* * |
student | filter contacts by department | find all TAs or students within a specific faculty |
* * |
student | sort contacts alphabetically by last name | ensure the list is predictable and easy to scan |
* * |
student | add a “Notes” section to a contact | remember personal details like where we met or project preferences |
* * |
student | click an email to open my default mail app | initiate communication instantly without copying/pasting |
* * |
student | add social media handles (LinkedIn/GitHub) to a contact | view their professional portfolio or code contributions |
* * |
student | create sub-groups within a major group | organise large classes into specific project teams |
* * |
student | operate using a basic GUI | navigate the app visually if I prefer |
* |
student | perform a “fuzzy search” | find a contact even if I don’t remember the exact spelling |
* |
student | filter contacts by “Available Hours” | see who is currently free to help me with a bug or project |
* |
student | use advanced search with combined criteria | narrow down results quickly (e.g., “TA” + “CS1101S”) |
* |
student | track “Last Contacted” date for a contact | see when I last spoke to a mentor and ensure I stay in touch |
* |
student | set a follow-up reminder for a contact | not forget to send promised project files or messages |
* |
student | detect and merge duplicate contacts | keep my address book clean and organised |
* |
student | add a profile picture to a contact | recognise contacts in person on campus |
* |
student | undo my last action | avoid losing data due to accidental deletions or edits |
* |
student | password-protect the address book | keep private contact information secure |
* |
student | “Clear All Data” with a confirmation step | reset for a new semester without manual deletion |
* |
student | toggle Dark/Light Mode | use the app comfortably in different lighting conditions |
* |
student | use keyboard shortcuts (e.g., Ctrl+N) | navigate and input data faster |
* |
student | switch between Summary and Detail views | choose between high-level scanning and deep-dive info |
Use cases
(For all use cases below, the System is the AddressBook and the Actor is the user, unless specified otherwise)
Use case: Add a contact with details
MSS
- User enters the add command with the contact’s details (name, email, and optional fields such as position, major, available hours, and group)
- AddressBook validates the input
-
AddressBook adds the contact and displays a success message
Use case ends.
Extensions
-
2a. A required field (name or email) is missing or invalid.
-
2a1. AddressBook shows an error message indicating the invalid field.
Use case resumes at step 1.
-
-
2b. A contact with the same name and email already exists.
-
2b1. AddressBook shows a duplicate contact error message.
Use case resumes at step 1.
-
-
2c. The available hours field is not in a valid time format.
-
2c1. AddressBook shows a warning and saves the contact without available hours.
Use case ends.
-
Use case: Find contacts by group
MSS
- User enters the find command with a group keyword (e.g.,
find g/CS2103T) - AddressBook searches for contacts matching the specified group
-
AddressBook displays a filtered list of matching contacts
Use case ends.
Extensions
-
1a. The user provides an empty or invalid group keyword.
-
1a1. AddressBook shows an error message.
Use case resumes at step 1.
-
-
3a. No contacts match the specified group.
-
3a1. AddressBook displays “0 persons found!”.
Use case ends.
-
Use case: Delete a contact
MSS
- User requests to list persons
- AddressBook shows a list of persons
- User requests to delete a specific person in the list by index
-
AddressBook deletes the person and displays a success message
Use case ends.
Extensions
-
2a. The list is empty.
Use case ends.
-
3a. The given index is invalid.
-
3a1. AddressBook shows an error message.
Use case resumes at step 2.
-
Use case: Search for a contact by name
MSS
- User enters the find command with a name keyword (e.g.,
find John) - AddressBook searches for contacts whose names match the keyword (case-insensitive)
- AddressBook displays a filtered list of matching contacts
-
User selects a contact from the list to view their full details
Use case ends.
Extensions
-
1a. The user provides an empty keyword.
-
1a1. AddressBook shows an error message.
Use case resumes at step 1.
-
-
3a. No contacts match the keyword.
-
3a1. AddressBook displays “0 persons found!”.
Use case ends.
-
Use case: Set password protection
MSS
- User enters
setpassword pw/PASSWORD - AddressBook hashes the password and saves it to user preferences
-
AddressBook displays a success message
Use case ends.
Extensions
-
1a. The
pw/prefix is missing or the password value is empty.-
1a1. AddressBook shows an error message with the correct format.
Use case resumes at step 1.
-
Use case: Unlock password-protected address book on startup
MSS
- User launches the app
- AddressBook detects a stored password hash and shows a password dialog
- User enters the correct password
-
AddressBook opens normally
Use case ends.
Extensions
-
3a. User enters an incorrect password (attempt 1 or 2).
-
3a1. AddressBook shows how many attempts remain and re-prompts.
Use case resumes at step 3.
-
-
3b. User enters an incorrect password for the 3rd time.
- 3b1. AddressBook erases all contacts and removes the password.
-
3b2. AddressBook opens with an empty address book.
Use case ends.
-
3c. User cancels the dialog.
-
3c1. AddressBook closes without wiping any data.
Use case ends.
-
Use case: Edit a contact’s details
MSS
- User searches for a contact by name or lists all contacts
- AddressBook displays the contact list
- User enters the edit command with the contact’s index and the fields to update
- AddressBook validates the input and updates the contact
-
AddressBook displays the updated contact details with a success message
Use case ends.
Extensions
-
3a. The given index is invalid.
-
3a1. AddressBook shows an error message.
Use case resumes at step 2.
-
-
3b. No fields to edit are provided.
-
3b1. AddressBook shows an error message.
Use case resumes at step 2.
-
-
4a. The updated email causes a duplicate contact.
-
4a1. AddressBook shows a duplicate contact error message.
Use case resumes at step 2.
-
Use case: Pin a contact
MSS
- User lists all contacts
- User enters
pin INDEXto pin a contact - AddressBook toggles the pin status and moves the contact to the top
-
AddressBook displays a success message
Use case ends.
Extensions
-
2a. The given index is invalid.
-
2a1. AddressBook shows an error message.
Use case resumes at step 1.
-
-
2b. 3 contacts are already pinned and the target is unpinned.
-
2b1. AddressBook shows a “maximum pins reached” error.
Use case resumes at step 1.
-
Use case: Sort contacts
MSS
- User enters
sort CONDITION ORDER(e.g.,sort firstname ASCorsort firstname a) - AddressBook sorts the displayed list accordingly, keeping pinned contacts at the top
-
AddressBook displays a success message
Use case ends.
Extensions
-
1a. The condition or order is invalid.
-
1a1. AddressBook shows an error message with the correct format.
Use case resumes at step 1.
-
Use case: Export contacts
MSS
- User enters the export command with a file path (e.g.,
export fp/backup.json) - AddressBook writes all contacts to the specified file in JSON format
-
AddressBook displays a success message showing the number of contacts exported
Use case ends.
Extensions
-
1a. The file path is missing or blank.
-
1a1. AddressBook shows an error message with the correct usage format.
Use case resumes at step 1.
-
-
2a. The file cannot be written (e.g., read-only directory, invalid path).
-
2a1. AddressBook shows an I/O error message.
Use case resumes at step 1.
-
Use case: Import contacts
MSS
- User enters the import command with a file path (e.g.,
import fp/backup.json) - AddressBook reads the JSON file and merges the contacts into the current address book
-
AddressBook displays a success message showing the number of contacts added and the number of duplicates skipped
Use case ends.
Extensions
-
1a. The file path is missing or blank.
-
1a1. AddressBook shows an error message with the correct usage format.
Use case resumes at step 1.
-
-
2a. The specified file does not exist.
-
2a1. AddressBook shows a “file not found” error message.
Use case resumes at step 1.
-
-
2b. The file exists but is not readable or not a regular file.
-
2b1. AddressBook shows a “file not readable” error message.
Use case resumes at step 1.
-
-
2c. The file contains invalid JSON or does not match the expected format.
-
2c1. AddressBook shows a data format error message.
Use case resumes at step 1.
-
-
2d. All contacts in the import file are duplicates of existing contacts.
-
2d1. AddressBook displays a success message showing 0 added and N skipped.
Use case ends.
-
Non-Functional Requirements
- Should work on any mainstream OS (Windows, Linux, macOS) as long as it has Java
17or above installed. - Should be able to hold up to 1000 contacts without a noticeable sluggishness in performance for typical usage.
- A user with above average typing speed for regular English text (i.e. not code, not system admin commands) should be able to accomplish most of the tasks faster using commands than using the mouse.
- The application should be usable by a novice who has never used a CLI-based contact manager, with the help of the user guide.
- The data file should be stored locally in a human-editable text format (JSON), so that advanced users can directly manipulate the data if needed.
- The application should not require an internet connection to function.
- The application should start up within 3 seconds on a typical modern machine.
- The application should be a single-user product (i.e., not a multi-user or networked system).
- The product should be portable — it should work without requiring an installer, and should not depend on a remote server.
Glossary
- Mainstream OS: Windows, Linux, Unix, macOS
- CLI: Command Line Interface — a text-based interface where users type commands to interact with the application
- Module: A university course or class (e.g., CS2103T) that students are enrolled in
- Group: A user-defined label used to categorise contacts (e.g., a module code, project team, or social circle)
- Available Hours: The time range during which a contact is available, specified in 24-hour format (e.g., 0900-1800)
- Tag: A custom label that can be assigned to a contact for flexible categorisation beyond groups
- Position: The role of a contact in an academic context (e.g., Student, TA, Professor)
- Duplicate contact: Two contacts are considered duplicates if they share the same name (case-insensitive) and email address
- MVP: Minimum Viable Product — the smallest set of features that delivers core value to the user
Appendix: Instructions for manual testing
Given below are instructions to test the app manually.
Launch and shutdown
-
Initial launch
-
Download the jar file and copy into an empty folder
-
Double-click the jar file Expected: Shows the GUI with a set of sample contacts. The window size may not be optimum.
-
-
Saving window preferences
-
Resize the window to an optimum size. Move the window to a different location. Close the window.
-
Re-launch the app by double-clicking the jar file.
Expected: The most recent window size and location is retained.
-
-
{ more test cases … }
Deleting a person
-
Deleting a person while all persons are being shown
-
Prerequisites: List all persons using the
listcommand. Multiple persons in the list. -
Test case:
delete 1
Expected: First contact is deleted from the list. Details of the deleted contact shown in the status message. Timestamp in the status bar is updated. -
Test case:
delete 0
Expected: No person is deleted. Error details shown in the status message. Status bar remains the same. -
Other incorrect delete commands to try:
delete,delete x,...(where x is larger than the list size)
Expected: Similar to previous.
-
-
{ more test cases … }
Password protection
-
Setting a password
-
Prerequisites: App is running with no password set.
-
Test case:
setpassword pw/mySecret123
Expected: Success message displayed.preferences.jsonnow contains apasswordHashfield. -
Test case:
setpassword pw/
Expected: Error message shown. No password is set. -
Test case:
setpassword mySecret123(missingpw/prefix)
Expected: Error message with correct format shown.
-
-
Removing a password
-
Prerequisites: Password is set (run
setpassword pw/testfirst). -
Test case:
removepassword
Expected: Success message.passwordHashfield removed frompreferences.json. -
Test case:
removepasswordwhen no password is set
Expected: Message indicating no password is currently set. No changes made.
-
-
Correct password on startup
-
Prerequisites: Set a password with
setpassword pw/test123, then exit and relaunch. -
Enter
test123in the password dialog.
Expected: App opens normally with all contacts intact.
-
-
Wrong password — data erasure after 3 attempts
-
Prerequisites: Set a password with
setpassword pw/correctPass, add at least one contact, then exit and relaunch. -
Enter
wrong1, thenwrong2, thenwrong3in the password dialog.
Expected: After the 3rd wrong entry, the app opens with an empty contact list.preferences.jsonno longer contains apasswordHash.
-
-
Cancelling the password dialog
-
Prerequisites: Password is set. Relaunch the app.
-
Click the Cancel button on the password dialog.
Expected: App closes. No data is erased. On next relaunch, the password dialog appears again.Exporting contacts
-
-
Exporting with contacts in the address book
-
Prerequisites: At least one contact in the list.
-
Test case:
export fp/test_export.json
Expected: Filetest_export.jsonis created. Success message shows the number of contacts exported. The file contains valid JSON matching the app’s data format. -
Test case:
export fp/test_export.json(run again)
Expected: The file is overwritten with the current contacts. Success message displayed. -
Test case:
export
Expected: No file is created. Error message showing correct usage format.
-
-
Exporting with an empty address book
-
Prerequisites: Run
clearto empty the address book. -
Test case:
export fp/empty_export.json
Expected: Fileempty_export.jsonis created with an empty persons list. Success message shows 0 contacts exported.
-
Importing contacts
-
Importing from a valid file
-
Prerequisites: Have a valid exported JSON file (e.g., created by running
export fp/test_export.jsonwith some contacts). -
Test case:
import fp/test_export.json
Expected: New contacts from the file are added to the address book. Duplicates (same name) are skipped. Success message shows counts of added and skipped contacts.
-
-
Importing from a non-existent file
- Test case:
import fp/does_not_exist.json
Expected: Error message indicating the file was not found. Address book unchanged.
- Test case:
-
Importing from an invalid JSON file
-
Prerequisites: Create a file
bad.jsoncontaining the textnot valid json. -
Test case:
import fp/bad.json
Expected: Error message indicating the data could not be read. Address book unchanged.
-
-
Importing with all duplicates
-
Prerequisites: Export the current address book with
export fp/dup_test.json. Do not add or remove any contacts. -
Test case:
import fp/dup_test.json
Expected: Success message shows 0 added and N skipped (where N is the number of contacts in the file). Address book unchanged.
-
-
Missing file path
- Test case:
import
Expected: Error message showing correct usage format.
- Test case:
Pinning a contact
-
Pinning while all persons are shown
-
Prerequisites: List all persons using
list. At least 2 persons in the list. No persons pinned. -
Test case:
pin 1
Expected: First contact moves to (stays at) the top with a 📌 icon. Success message displayed. -
Test case:
pin 1again (same contact, now pinned)
Expected: Contact is unpinned. 📌 icon disappears. Success message displayed. -
Test case:
pin 0
Expected: No change. Error details shown.
-
-
Pinning when maximum (3) pins reached
-
Prerequisites: Pin 3 contacts using
pin 1,pin 2,pin 3. -
Test case:
pin 4(an unpinned contact)
Expected: Error message indicating maximum pins reached. -
Test case:
pin 1(unpin one), thenpin 4
Expected: First unpin succeeds, then pin succeeds.
-
Sorting contacts
-
Sorting by first name
-
Prerequisites: Multiple contacts in the list.
-
Test case:
sort firstname ASC
Expected: Contacts sorted alphabetically by first name (A→Z). Pinned contacts remain at the top. Success message displayed. -
Test case:
sort firstname DESC
Expected: Contacts sorted reverse-alphabetically by first name (Z→A). Success message displayed.
-
-
Sorting by last name
- Test case:
sort lastname ASC
Expected: Contacts sorted by last word of name, A→Z.
- Test case:
-
Invalid sort commands
-
Test case:
sort
Expected: Error message with correct usage format. -
Test case:
sort email ASC
Expected: Error message (invalid condition). -
Test case:
sort firstname UP
Expected: Error message (invalid order).
-
Saving data
-
Dealing with missing/corrupted data files
- {explain how to simulate a missing/corrupted file, and the expected behavior}
-
{ more test cases … }